Vermögenswirksame Leistungen
Hinter dem Begriff „Vermögenswirksame Leistungen“ (VL) verbirgt sich die Möglichkeit, über den Arbeitgeber monatlich Geld in einem Sparvertrag anzusparen. Vielen Arbeitnehmern steht dieser Arbeitgeberzuschuss als eine Art Sparzuschuss laut Arbeits- oder Tarifvertrag zu. Die Höhe der möglichen Sparrate variiert zwischen 6,45 Euro und dem förderfähigen Höchstbetrag von 40,00 Euro. Wer unterhalb einer bestimmten Einkommensgrenze liegt, bekommt vom Staat noch eine Zulage dazu, die sogenannte Arbeitnehmersparzulage.
Schritt für Schritt zu VL
Da der Arbeitgeber den Geldbetrag nicht auf das Konto überweist, sind folgende Schritte notwendig, um die VL als monatliche Rate in Höhe von bis zu 40,00 Euro zu erhalten:
-
Der VL-Sparer schließt einen speziellen VL-Sparvertrag ab.
-
Die Vertragsdaten werden an den Arbeitgeber übermittelt.
-
Der Arbeitgeber überweist den VL-Sparbetrag direkt an den VL-Anbieter.
Auf diese Weise zahlt der Arbeitnehmer über seinen Arbeitgeber sechs Jahre in den Vertrag ein. Nach der letzten Sparrate ruht der Vertrag zunächst und spätestens nach Ablauf von sieben Jahren kann der VL-Sparer über sein angespartes Geld verfügen.
Tipp: Bezahlt der Arbeitgeber weniger VL als den förderfähigen Höchstbetrag in Höhe von 40,00 Euro, ist es für VL-Sparer gegebenenfalls sinnvoll, den Sparbetrag wegen der Zulage aus dem Netto-Verdienst aufzustocken, um die maximale Förderung zu erhalten. Gleiches gilt, wenn der Arbeitgeber gar keine VL bezahlt.
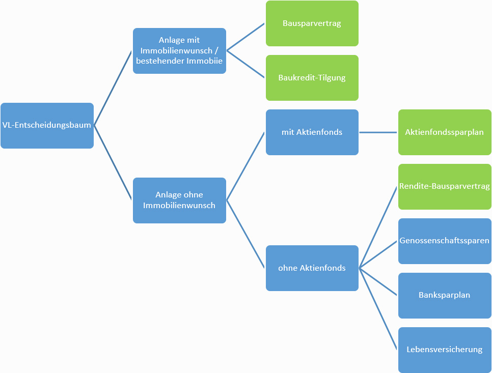
VL anlegen – Entscheidungsbaum
Die häufigsten VL-Sparformen sind der Bausparvertrag, der Fondssparplan und der Banksparplan. Eine erste Orientierung über sämtliche vom Staat mit Zulagen geförderte (grün) und nicht geförderte VL-Anlagemöglichkeiten gibt der nachstehende Entscheidungsbaum.

Staatliche Zulagen
Fondssparpläne, Bausparverträge sowie die Tilgung eines Baukredits fördert der Staat bis zu bestimmten Einkommensgrenzen mit der Arbeitnehmersparzulage. Mit einem Bausparvertrag profitieren VL-Sparer zusätzlich von der Wohnungsbauprämie.
Für die staatliche Förderung ist nicht das Bruttoeinkommen, sondern nur das zu versteuernde Einkommen maßgebend. Als erster Hinweis für eine Förderberechtigung dient das zu versteuernde Einkommen des vergangenen Jahres, welches Sie dem Einkommensteuerbescheid entnehmen.
Die nachfolgende Tabelle zeigt, wo die Einkommensgrenzen liegen und wieviel Sie einzahlen müssen, um die Zulagen zu sichern:
|
|
Arbeitnehmersparzulage Bausparen |
Arbeitnehmersparzulage Aktien |
|
max. Höhe pro Jahr |
43,00 Euro / 86,00 Euro |
80,00 Euro / 160,00 Euro |
|
Sparzulagensatz |
9% der jährl. Einzahlung |
20% der jährl. Einzahlung |
|
Jährliche Einzahlung |
max. 470,00 Euro / 940,00 Euro |
max. 400,00 Euro / 800,00 Euro |
|
Einkommensgrenze |
40.000,00 Euro / 80.000,00 Euro zu verst. Einkommen |
|
Lösen Sie einen VL-Vertrag vor Ablauf der Sperrfrist ohne besonderen Grund auf, verlieren Sie den Anspruch auf die Arbeitnehmersparzulage.
Tipp: Verwenden Sie die Mittel aus einem vorzeitig aufgelösten VL-Vertrag beispielsweise für eine Weiterbildungsmaßnahme, dann bleibt der Anspruch auf die staatlichen Zulagen erhalten.
Beispiel VL
Ein Arbeitnehmer erhält von seinem Arbeitgeber VL in Höhe von 14,00 Euro pro Monat. Als Single liegt sein zu versteuerndes Einkommen knapp unter 40.000,00 Euro. Deshalb erhält er Arbeitnehmersparzulage, wenn er beispielsweise in einen Aktienfonds investiert.
Er entscheidet sich, seine aufgestockte VL-Sparrate in Höhe von 40,00 Euro in einen Fondssparplan anzulegen.
Bei einer Wertentwicklung des Fonds von sechs Prozent pro Jahr und Abzug der Kosten für Depot und Fonds verbleiben z. B. 4,8 Prozent pro Jahr. Damit ergibt sich nach Ablauf von sechs Jahren folgendes Ergebnis:
Fondsguthaben: 3.332,41 Euro
Einzahlungen: 2.880,00 Euro
Gewinn: 452,41 Euro
Der Clou: Die alljährlich über die Einkommensteuererklärung beantragte Arbeitnehmersparzulage in Höhe von insgesamt 480,00 Euro (80,00 Euro pro Jahr) kommt am Ende der Laufzeit noch hinzu und erhöht die jährliche Rendite auf knapp sieben Prozent.
Steuerliche Aspekte der VL
Der Arbeitgeberanteil der VL wird in der Gehaltsabrechnung des Arbeitnehmers auf das Bruttoeinkommen aufgeschlagen und ist damit steuer- und sozialabgabenpflichtig. Sämtliche Zinsen, Dividenden und Kursgewinne aus den Verträgen unterliegen, unter Berücksichtigung des Sparerfreibetrags, der Abgeltungsteuer und sind somit pauschal mit 25 Prozent zzgl. eventueller Kirchensteuer zu versteuern.
